中华品牌之家欢迎您~!

设为首页

当前位置: 首页 > 中华品牌之家 > 科技 > 正文

指南编译| HS郎格罕细胞组织细胞增生症评估与治疗指南 -邝苏慧 葛明 | 北儿神外周刊第22期

时间:2020-09-24 08:47:10 阅读:  来源:
摘要北儿神外周刊第22期神外前沿讯,朗格汉斯细胞组织细胞增生症(Langerhans cell histiocytosis, LCH)是一种罕见的组织细胞疾病,最常见的特征为单发性或多发性溶骨性骨病变,活

北儿神外周刊

第22期

指南编译| HS郎格罕细胞组织细胞增生症评估与治疗指南 -邝苏慧 葛明 | 北儿神外周刊第22期

神外前沿讯,朗格汉斯细胞组织细胞增生症(Langerhans cell histiocytosis, LCH)是一种罕见的组织细胞疾病,最常见的特征为单发性或多发性溶骨性骨病变,活检显示为细胞核形似豆状的组织细胞浸润。这些组织细胞可与淋巴细胞、巨噬细胞和嗜酸性粒细胞一同浸润几乎所有器官,通常累及的器官包括骨骼(特别是颅骨和中轴骨)、肺脏、中枢神经系统(特别是下丘脑区域)以及皮肤。根据受累器官数目的多少,LCH可以分为两大类:单器官受累和多系统受累。前者通常仅伴有单个器官的受累(如肺、骨、皮肤),多见于成人,预后较好;后者大多累及多个系统如累-赛病(Letterer-Siwe disease)、汉-许-克综合征(Hand-Schüller- Christian disease),好发于儿童,预后较差。

2009年4月1日,国际组织细胞协会(HS,Histolocyte Society)在线发布了《郎格罕细胞组织细胞增生症评估与治疗指南》,对于郎格罕细胞组织细胞增生症(LCH)的诊断、评估和治疗规范提出了新的建议。

国家儿童医学中心(北京)首都医科大学附属北京儿童医院神经中心主任兼神经外科主任葛明教授表示,儿童LCH有三种类型,第一种是单发在颅骨上的,也叫嗜酸性肉芽肿,单纯手术后就可以治愈,文献报道有自愈的可能。但国内仍有不少医院,都存在过度治疗的问题,有的医院甚至近9成的这样的病人都给做了化疗,实际上完全不需要。而另外两种病Letterer-Siwe disease和Hand-Schüller- Christian disease是侵及多器官系统,预后较差,是需要化疗的。但国内现在许多家医院并没有把它们区分出来,而是混为一谈,都推荐去化疗科做化疗,这样会让那些单纯颅骨受侵的嗜酸性肉芽肿病人接受不必要的化疗,给病人带来不必要的损害。

2009 HS郎格罕细胞组织细胞增生症评估与治疗指南

编译作者:国家儿童医学中心-北京儿童医院,神经外科专业在读硕究生 邝苏慧

学术审稿:国家儿童医学中心-北京儿童医院神经中心主任 葛明 教授

本文首发于神外前沿-北儿神外周刊,转载请注明出处;

引言

国际上,目前还没有诊断朗格汉斯组织细胞增多症(LCH)的最新研究。本文所详述的指南将用于评估和为未正式参与临床试验的患者指导治疗,如即将进行的LCH IV临床试验。本篇指南是基于目前最广为应用的治疗方案以及考虑到LCH-III临床试验的初步结果所制定。组织细胞学会治疗方案LCH-S-2005(致力于重症患者挽救治疗(二线治疗),主席J.Donadieu)和LCH-HCT-2006(致力于降低强度预处理后干细胞移植,主席:K.S.Baker)目前正招募患者入组试验。

诊断标准

LCH的诊断基于病变组织的组织学和免疫表型检查。其主要特征是LC的特征性形态学表现。此外,需要对病变细胞进行免疫组化染色CD1a和/或Langerin(CD207)结果阳性才能确诊(1-3)。已有研究表明,电子显微镜下可见Langerin胞浆中Birbeck颗粒的存在(以前诊断“金标准”)。只有椎骨或齿突没有软组织受累的情况下,活检的诊断价值才超过组织诊断。在这种情况下,也应密切观察患者情况以排除恶性肿瘤可能性。仅切除骨损害病变中心通常足以用于病理诊断,也可促进骨骼愈合,所以不建议完全切除骨损害病灶,可能会增大骨缺损的范围,延长愈合时间,导致晚期骨骼损害。

治疗前评估

1.完整的病史:

完整的病史应特别注意症状的性质和持续时间。具体包括:疼痛、肿胀、皮疹、耳漏、易怒、发热、食欲不振、腹泻、体重减轻或体重稍增加,生长速度异常,多食症,多尿,活动异常,呼吸困难,吸烟和神经系统的变化。

2.完整的体格检查:

完整的体格检查应该包括测量体温,身高和体重。应特别注意:耻骨直肠状态、皮肤和头皮皮疹特征、黄疸、苍白、水肿、淋巴结病、耳分泌物、眼眶异常、牙龈和腭部病变、牙列、软组织肿胀、生殖器和肛门粘膜病变、呼吸急促、肋间变窄、腹水、肝脾大小。应进行的特殊检查:神经系统评估、颅神经检查、肌腱反射是否存在、视力是否缺陷、小脑功能障碍。每次随访时应进行完整的临床评估。

3、实验室及影像学评估

表1:推荐用于初步诊断及复发

指南编译| HS郎格罕细胞组织细胞增生症评估与治疗指南 -邝苏慧 葛明 | 北儿神外周刊第22期

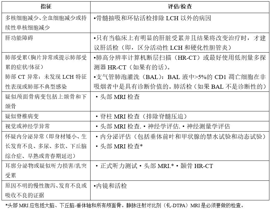
表2:针对特定临床情况推荐的实验室检查、影像学和临床评估

指南编译| HS郎格罕细胞组织细胞增生症评估与治疗指南 -邝苏慧 葛明 | 北儿神外周刊第22期

系统受累标准:

危险器官(RO)

指南编译| HS郎格罕细胞组织细胞增生症评估与治疗指南 -邝苏慧 葛明 | 北儿神外周刊第22期

“特殊部位受累”—在某些情况下,如齿突和椎骨损害往往伴随着软组织受累,病变位于关键功能的解剖部位,由于潜在的疾病进展和局部治疗可能会导致急性发作。这些病变位于“特殊部位”。特殊部位的独立损伤可以证明系统性治疗是合理的。不伴有软组织受累的脊椎病变,例如只有椎骨,不被视为“特殊部位”病变。

颅面骨受累——可累及眼眶、颞骨、乳突,蝶骨、颧骨或筛骨;上颌窦或副鼻窦;或者颅窝;伴随头面部软组织肿胀。

“眼”受累——眼球突出或眼眶病变;累及颧骨或蝶骨。

“耳”受累——外耳炎、中耳炎、耳漏;或者病变位于颞骨,乳突或岩骨。

“口腔”受累——病变累及位于口腔黏膜、牙龈、腭骨、上颌骨或下颌骨

“中枢神经系统受累风险”

最新的研究表明,长期累及颅骨(不包括穹窿部分)的患者易于发展成尿崩症。MS-LCH和累及特殊部位的——特别是那些累及“耳”、“眼”和“口”部位的患者容易进展为尿崩症。在二分类模型中根据疾病程度(MS-LCH vs. SS-LCH)进行调整后,作者发现“耳”(RHR 1.8, P1/40.005)、“眼”(RHR 1.7;P1/40.024),和“口腔”(RHR1.8;P1/4 0.007),合并“颅面骨病变”(RHR)1.6;P1/40.030)具有统计学意义。当疾病发生时,这种风险会增加在较长时间内保持活跃或复发(5)。

风险分层

根据评估器官受累标准,对病情进行了以下临床分类:

指南编译| HS郎格罕细胞组织细胞增生症评估与治疗指南 -邝苏慧 葛明 | 北儿神外周刊第22期

下列定位及病变程度分类是全身治疗的指征:

指南编译| HS郎格罕细胞组织细胞增生症评估与治疗指南 -邝苏慧 葛明 | 北儿神外周刊第22期

治疗

参与组织细胞协会临床试验的医生在获得所在机构的道德委员会批准后都鼓励他们的病人参加这些治疗试验,这将有助于提高关于LCH的生物学和治疗的知识。组织细胞协会打算提供以下建议,以作为医师指导方针,治疗不愿或不能接受治疗或不在试验之中的患者。为了让患者按照研究计划接受治疗,他们必须首先通过提供知情同意来表明他们同意参与研究。对于医生来说,治疗那些没有就研究计划提供知情同意的患者,这在伦理上是不健全的,也是极度令人沮丧的。

1.普遍疗法

•在未发表的LCH-III的初步临床试验数据提供的最新证据表明总疗程为12个月治疗方案相比于6个月的治疗方案复发率更低。诊断为MS-LCH的患者有不同的临床病程,那些未累及或者累及风险器官的患者,对初期治疗有反应的患者可能具有更长的生存期. 强的松(PRED)与长春碱(VBL)的联合用药已被证明是一种有效的治疗方法,且毒性最小(6-8),因此这是所有需要系统治疗的患者的初期治疗。对于那些在最初的6周内对初期标准治疗无效且伴有危险器官受累的患者-特别是疾病有明显进展的患者-一般预后不良(7,9,10).对于这类病人,应及早行强化治疗。

•众所周知,MFB患者预后良好(远期生存率可达100%),但是却有较高的复发率(可达30%~40%)及永久的并发症.对于特殊部位病变的患者及累及中枢神经系统的患者亦是如此. 这些病人有40%的可能性会发展为尿崩症和其他内分泌疾病;以及脑实质损害。累及基底神经节和小脑的风险最大。治疗将用于这类患者目的是防止复发,晚期影响和致残。然而,支持不同治疗方案的证据是有限的,而且主要是基于回顾分析(11)及专家意见。

2.一线疗法

2.1 多系统疾病

使用长春碱和强的松治疗的最初6周疗程(图1)是适用于所有MS-LCH患者(不考虑危险器官是否受累)。 进一步治疗取决于病人对初期治疗的反应。为了确定对初期治疗的反应,在最初6周疗程结束时进行评估治疗是必要的。发现累及危险器官但尚未证实是否进展,都建议转向挽救治疗(见下文)。对于未发现累及RO的患者,也推荐使用相同的方法,但是在治疗期间可出现进展累及危险器官的情况.对于未累及危险器官(例如活动性疾病病情稳定情况下)或者累及危险器官但对初期治疗有反应(例如活动性疾病好转情况下)的患者,推荐使用第2疗程治疗方案.(图2)

在上述治疗6~12周后症状体征消失的患者进入维持治疗, 维持治疗包括每3周应用一次长春碱和应用VBL的3周中,每周口服5天强的松冲击治疗和每天连续口服6-巯基嘌呤(6MP)总疗程共12个月.(图3)。

建议在应用第二疗程方案(12周疗程)后仍伴有危险器官累及的患者转向挽救治疗. 还建议无危险器官受累且无疾病进展的患者在第2疗程结束后,再进行另一疗程使用替代药物的治疗(见下文“无危险器官累及LCH的二线治疗”)

2.2 多病灶(>1个)骨骼,特殊部位损害及可能危及中枢神经系统

目前,还没有有力的证据支持一个最佳的治疗方案用于这些亚型的治疗。系统性治疗的基本原理是,将可能对个人生活质量产生不利影响的永久性后果和残疾的相当大的风险考虑其中。DAL-HX 83和DAL-HX 90非随机前瞻性试验的数据表明,与历史对照相比,使用长春碱、强的松和6-巯基嘌呤12个月的系统治疗有可能降低永久后果的复发率和频发性(11)。基于这些数据,组织细胞协会建议系统性疗法,包括疗法1(图1)接或不接疗法2(图2); 然后应用维持治疗每3周应用一次长春碱和应用VBL的3周中,每周口服5天强的松冲击治疗。推荐总疗程为为12个月(如图3所示,但不用6MP)。

指南编译| HS郎格罕细胞组织细胞增生症评估与治疗指南 -邝苏慧 葛明 | 北儿神外周刊第22期指南编译| HS郎格罕细胞组织细胞增生症评估与治疗指南 -邝苏慧 葛明 | 北儿神外周刊第22期指南编译| HS郎格罕细胞组织细胞增生症评估与治疗指南 -邝苏慧 葛明 | 北儿神外周刊第22期

3.二线疗法

3.1 危重患者的挽救治疗:

目前,没有足够的证据支持适用于对上述标准治疗无效的且严重进行性多系统受累的LCH的患者的有效治疗方式。最近,有报道2-氯脱氧腺苷(2-CdA,克拉霉素,明他汀)和阿糖胞苷(Ara-C)联合治疗及降低强度预处理(RIC-SCT)后的干细胞移植(13)对患者疗效较好。

然而,这两份报告所产生的结果都是基于有限的临床观察,必须通过前瞻性临床试验来验证。组织细胞学会目前对这两种治疗方案都展开了开放性试验。对于计划性进行挽救治疗的罕见病例,建议您联系LCH专家或上述开放研究的主要研究人员。

3.2 非危重患者二线治疗:

目前,对于难治性或复发的但不伴有危险器官受累的LCH目前尚无有效的二线药物。

未来,组织细胞协会将进行临床试验,以确定这些患者的最佳二线药物选择。

对于非危重患者以前使用的成功的治疗方法包括病灶内注射类固醇(14); 长春新碱、强的松和阿糖胞苷的混合物(15); 2-氯脱氧腺苷单一制剂 (16-18).

4.中枢神经系统疾病

对被诊断为中枢神经系统疾病的患者的治疗取决于疾病的类型和严重程度以及先前接受的治疗,因此必须采取个体化治疗。

支持治疗

1.卡氏肺孢子虫病预防(PCP)

接受LCH全身治疗的患者有PCP感染的危险。应按照当地标准对PCP进行预防。

2.输注红细胞及血小板

接受LCH“挽救”治疗的患者有输血相关风险,包括巨细胞病毒感染和移植物抗宿主病 (GvHD)。血液细胞成分应进行过滤和辐照(> 2500 rad或25 Gy)预防移植物抗宿主病。

3.粒细胞集落刺激因子

如长期中性粒细胞减少,可皮下或静脉给予G-CSF。不建议使用GM-CSF。

疗法修正

10kg以下婴儿:药物剂量根据体表面积(BSA)计算,并根据年龄进行调整如下:

指南编译| HS郎格罕细胞组织细胞增生症评估与治疗指南 -邝苏慧 葛明 | 北儿神外周刊第22期

骨髓毒性

除非细胞减少是疾病相关性的,否则建议每种疗程开始前绝对中性粒细胞计数需大于1.0 x 109/l和血小板计数大于100×109/l。在疾病持续活动性进展情况下,建议医生暂不用考虑血液指标。

口服6-巯基嘌呤继续治疗

如果中性粒细胞低于1.0 x 109/l或血小板低于100 x 109/l,应停止治疗,直到恢复再逐渐增加剂量直至耐受。如果中性粒细胞低于0.5 x 109/l或血小板低于50 x 109/l或两种情况同时出现,则考虑停用复方咪唑。喷他脒或氨苯砜可用作PCP的替代预防。

神经毒性

出现明显神经毒性(全身无力,感觉异常,严重肠梗阻),可先暂停服用长春碱,症状恢复正常时可予 50%剂量,可随着耐受逐渐增加到全剂量。

疗效评估

根据LCH的性质,可用下所述判断治疗效果:

疾病状态定义:

治疗有效标准的定义:

有三种反应:

指南编译| HS郎格罕细胞组织细胞增生症评估与治疗指南 -邝苏慧 葛明 | 北儿神外周刊第22期

治疗结束后随访

指南编译| HS郎格罕细胞组织细胞增生症评估与治疗指南 -邝苏慧 葛明 | 北儿神外周刊第22期

扫描上方二维码可下载原文全文

本文编译作者

指南编译| HS郎格罕细胞组织细胞增生症评估与治疗指南 -邝苏慧 葛明 | 北儿神外周刊第22期

邝苏慧 国家儿童医学中心-首都医科大学附属北京儿童医院,硕士-专业方向为神经外科。

本文审核者

指南编译| HS郎格罕细胞组织细胞增生症评估与治疗指南 -邝苏慧 葛明 | 北儿神外周刊第22期

葛明主任医师 教授 博士研究生导师,现任国家儿童医学中心(北京)首都医科大学附属北京儿童医院神经中心主任兼神经外科主任。

联系我们

科室值班电话13701098873;获得北儿神外就医及培训请扫描下面的二维码注册会员

北儿神外周刊 往期报道北儿神外 | 齐翔: 小儿脊柱裂手术策略 哪些应尽早 哪些要极为慎重 | 尚爱加点评

北儿神外|专访南京儿童医院王刚:颅面外科手术从摸索到纯熟的20年|葛明点评

北儿神外|与内分泌相关的生殖细胞瘤下丘脑错构瘤等的手术要点是什么-葛明北儿神外| 福棠儿童医学发展研究中心(北儿集团)神外专委会成立北儿神外|葛明: 与内分泌相关的小儿神外疾病治疗策略之颅咽管瘤

[案例讨论] 低龄儿童烟雾病如何选择术式 搭桥还是贴敷?| 王嵘 段炼 葛明点评 | 北儿神外周刊16期

[指南编译]美国国家疾控中心最新版《儿童轻度创伤性脑损伤诊断治疗指南》- 张霓嘉 葛明 | 北儿神外周刊第15期

[专访]北京儿童医院马晓莉: 儿童脑胶质瘤对化疗敏感 三岁以下患儿如何选择化疗策略 | 北儿神外周刊第14期

[专访]天坛医院邱晓光:放疗是进展性视路胶质瘤唯一有效手段 但尚无金标准 |北儿神外周刊

[访学笔记] 颅缝早闭内镜治疗的美国经验-张迪 | 北儿神外周刊12期

[手术视频] 北京儿童医院葛明:小儿颅咽管瘤治愈在于首次全切除 入路选择与四个手术技巧 | 北儿神外周刊第11期

[6.1特刊] 不容忽视的儿童坠床脑外伤 神经外科如何救护-葛明答疑| 北儿神外周刊第10期

[护士节特稿] 神外护士王瑞团队“用爱唤醒生命” | 一例小儿视路胶质瘤护理纪实 | 北儿神外周刊第9期

[指南编译]2018NCCN中枢神经系统指南之胚胎源性肿瘤-张创辉 | 点评专家朴月善 | 北儿神外周刊第8期

儿童视路胶质瘤手术 如何通过视觉纤维重建来保留患者视力 - 葛明 | 北儿神外周刊 第7期

[回顾]2017快速发展的中国小儿神外事业-120篇报道分类汇总 |葛明 漆松涛点评 | 北儿神外周刊第6期

[课件]小儿脑血管畸形的科普知识与临床案例-蔡英杰 | 北儿神外周刊第5期

[课件]埋在儿童中枢神经系统内的“不定时炸弹”皮毛窦 北京儿童医院两年29例病例分析 | 王苹-北儿神外周刊第4期

[课件]儿童颅缝早闭的手术治疗进展及内镜辅助下治疗-金炤延 | 王刚点评 | 北儿神外周刊第3期

[解读]2017年EANO室管膜肿瘤诊疗指南-王佳 渠沛然 | 点评专家王行富 张俊平 邱晓光 葛明|北儿神外周刊第2期

[开篇寄语/ 团队风采] 为了中国小儿神经外科更美好的明天 | 北儿神外周刊第1期

指南编译| HS郎格罕细胞组织细胞增生症评估与治疗指南 -邝苏慧 葛明 | 北儿神外周刊第22期

《北儿神外周刊》栏目由国家儿童医学中心-北京儿童医院神经外科与神外前沿新媒体共同采写制作,转载需注明出处并保障文章的完整性,联系邮箱vip@vipyiyi.com;科室值班电话13701098873。注册《北儿神外周刊》会员,请点击本文左下角 阅读原文

推荐阅读:第一时尚秀

网站介绍 | XML地图 | 联系我们 | 版权声明| 网站地图TXT

中华品牌之家版权所有 未经允许 请勿复制或镜像 Copyright © 2012-2019 http://www.cnppzj.cn, All rights reserved.